手机版
English
学校主站
网站首页
本馆概况
本馆简介
馆舍风貌
本馆动态
服务指南
联系我们
入馆指南
新书推荐
数字资源
读者荐购
通知公告
首页
通知公告
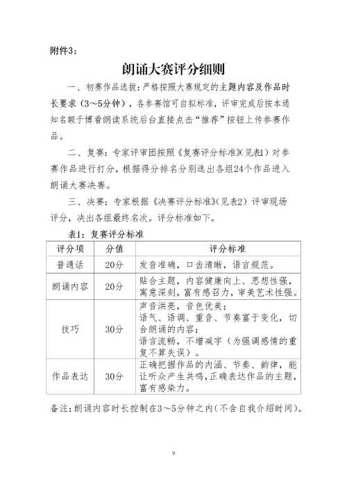
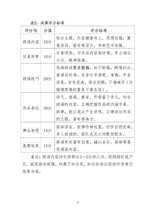
关于组织参加第七届广西高校大学生“铭记抗战烽火 传承抗战精神”朗诵大赛活动的通知
来源:图书馆综合办公室
责编: 陈智滨
作者: 张新玲
发布时间:2025-09-12
浏览量:
217
上一篇:
大一新生可以借书啦!
下一篇:
2025年图书馆“迎新季•新生节”系列阅读推广活动方案